很多朋友对于nba赛季中交易时间和2021赛季nba交易截止日北京时间不太懂,今天就由小编来为大家分享,希望可以帮助到大家,下面一起来看看吧!
nba交易日什么时候开始
〖One〗、NBA交易时间主要分为以下两个时间段:赛季开始前的夏季:这段时间通常被称为“自由市场”或“自由球员交易期”,从每年的6月30日开始,一直持续到10月初。在这段时间里,球队可以与自由球员签约,也可以进行球员之间的交易,以调整球队阵容,为即将到来的赛季做好准备。
〖Two〗、NBA交易日通常在每年的7月初开始。具体信息如下:交易日开始时间:NBA交易日在每年的7月初拉开帷幕,这标志着各球队可以开始进行球员交易。自由球员市场:与交易日密切相关的是NBA自由球员市场,这个市场在交易日开始时同步开启。自由球员市场允许没有合约在身或合约已满的球员与各支球队进行签约或交易。
〖Three〗、NBA交易日通常在每年的7月初开始,而交易截止日则定在每个赛季开始后的第16个星期四,即每年的2月中旬。具体说明如下:交易日开始时间:NBA自由球员市场在每年的7月初正式开启,此时各支球队可以开始与没有合约在身或合约已满的球员进行谈判和签约。
〖Four〗、自由交易市场:每年7月是NBA的自由交易市场,此时球员可以成为自由球员并与任何球队签约。总决赛后交易:总决赛结束后也是NBA的交易时间,球队可以根据总决赛的结果和球队需求进行相应的球员交易。季后赛结束时交易:如果交易发生在季后赛结束时,一般截止日定于每个赛季的第16个星期四。

NBA球员交易一年有几次
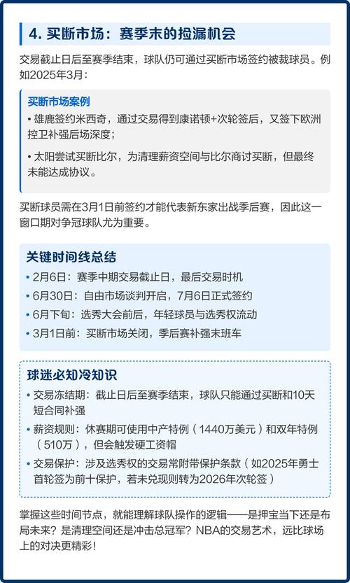
〖One〗、NBA球员交易一年有两次主要的交易机会,但实际操作中存在限制:常规交易期:在球队的赛季全部比赛结束后,交易期开始,持续到第二年的全明星赛结束后三月中旬,即交易截止日。这是球队进行球员交易的主要时间段。选秀前静默期:交易截止日过后,直到6月选秀大会前一天,各队不得再度进行交易。
〖Two〗、NBA球员交易一年有两次主要的交易机会。赛季后的交易期:在球队的赛季全部比赛结束后,交易期就开始啦!这个交易期会一直持续到第二年的全明星赛结束后,大概是三月中旬的样子。在这段时间里,球队们可以积极地进行球员交易,补强阵容。
〖Three〗、NBA球员交易一年有两次主要的交易窗口期,但实际上交易活动的可能性受到特定时间点的限制。首先,NBA的球员交易在球队赛季全部比赛结束后正式开始,这一窗口期一直持续到第二年的全明星赛结束后的大约三月中旬。这是NBA球员交易的主要时期,球队可以在此期间进行球员的买进和卖出,以调整阵容和增强实力。
〖Four〗、NBA交易一年并没有固定的次数限制。不过呢,交易还是有一定的时间期限的,具体情况是这样的哦:交易期限:在球队的赛季全部比赛结束后,交易期就开始啦,然后会一直持续到第二年的全明星结束后三月中旬才截止呢。交易高峰:虽然交易次数不限,但一支球队交易最频繁、动作最大的时候,一般一年会有两次高峰。
〖Five〗、NBA交易一年没有固定的次数限制,但有交易期限。具体说明如下:交易期限:NBA的交易期在球队的赛季全部比赛结束后开始,持续到第二年的全明星结束后三月中旬截止。交易高峰:虽然交易次数不限,但一支球队交易最频繁、动作最大的时候,一般一年有两次交易高峰。

NBA球员交易时间是什么时候到什么时候
常规交易期:在球队的赛季全部比赛结束后,交易期开始,持续到第二年的全明星赛结束后三月中旬,即交易截止日。这是球队进行球员交易的主要时间段。选秀前静默期:交易截止日过后,直到6月选秀大会前一天,各队不得再度进行交易。但球队仍然可以选取裁退本队球员、签约自由球员,以应对可能的突发伤病问题。
首先,NBA的球员交易在球队赛季全部比赛结束后正式开始,这一窗口期一直持续到第二年的全明星赛结束后的大约三月中旬。这是NBA球员交易的主要时期,球队可以在此期间进行球员的买进和卖出,以调整阵容和增强实力。其次,交易截止日被设定在每个赛季开始后的第16个星期四。
赛季开始前的夏季:这段时间通常被称为“自由市场”或“自由球员交易期”,从每年的6月30日开始,一直持续到10月初。在这段时间里,球队可以与自由球员签约,也可以进行球员之间的交易,以调整球队阵容,为即将到来的赛季做好准备。赛季中的特定时间段:最重要的交易截止日期通常在每年的2月中旬。
综上所述,NBA交易是球队之间交换球员的行为,签约和交易的时间主要集中在每年7月的自由交易市场、总决赛后以及季后赛结束时(有特定截止日),而NBA交易特例则是一种简化交易过程的特殊条款。

nba交易时间
〖One〗、NBA交易时间主要分为以下两个时间段:赛季开始前的夏季:这段时间通常被称为“自由市场”或“自由球员交易期”,从每年的6月30日开始,一直持续到10月初。在这段时间里,球队可以与自由球员签约,也可以进行球员之间的交易,以调整球队阵容,为即将到来的赛季做好准备。
〖Two〗、综上所述,NBA交易是球队之间交换球员的行为,签约和交易的时间主要集中在每年7月的自由交易市场、总决赛后以及季后赛结束时(有特定截止日),而NBA交易特例则是一种简化交易过程的特殊条款。
〖Three〗、首先,NBA的球员交易在球队赛季全部比赛结束后正式开始,这一窗口期一直持续到第二年的全明星赛结束后的大约三月中旬。这是NBA球员交易的主要时期,球队可以在此期间进行球员的买进和卖出,以调整阵容和增强实力。其次,交易截止日被设定在每个赛季开始后的第16个星期四。
〖Four〗、NBA交易日通常在每年的7月初开始,而交易截止日则定在每个赛季开始后的第16个星期四,即每年的2月中旬。具体说明如下:交易日开始时间:NBA自由球员市场在每年的7月初正式开启,此时各支球队可以开始与没有合约在身或合约已满的球员进行谈判和签约。
〖Five〗、NBA交易日通常在每年的7月初开始。具体信息如下:交易日开始时间:NBA交易日在每年的7月初拉开帷幕,这标志着各球队可以开始进行球员交易。自由球员市场:与交易日密切相关的是NBA自由球员市场,这个市场在交易日开始时同步开启。自由球员市场允许没有合约在身或合约已满的球员与各支球队进行签约或交易。
〖Six〗、NBA交易日通常在每年的7月初开始。具体来说:交易开始时间:NBA的交易日会在7月初启动,这时各支球队可以开始运作交易,签下新的球员或者进行球员交换。自由球员市场:和交易日几乎同时开启的还有NBA的自由球员市场,这是各支球队招募没有合约在身或合约已满的球员的重要渠道。

nba交易日是什么时候
〖One〗、NBA交易时间主要分为以下两个时间段:赛季开始前的夏季:这段时间通常被称为“自由市场”或“自由球员交易期”,从每年的6月30日开始,一直持续到10月初。在这段时间里,球队可以与自由球员签约,也可以进行球员之间的交易,以调整球队阵容,为即将到来的赛季做好准备。
〖Two〗、综上所述,NBA交易是球队之间交换球员的行为,签约和交易的时间主要集中在每年7月的自由交易市场、总决赛后以及季后赛结束时(有特定截止日),而NBA交易特例则是一种简化交易过程的特殊条款。
〖Three〗、NBA交易日通常在每年的7月初开始。具体信息如下:交易日开始时间:NBA交易日在每年的7月初拉开帷幕,这标志着各球队可以开始进行球员交易。自由球员市场:与交易日密切相关的是NBA自由球员市场,这个市场在交易日开始时同步开启。自由球员市场允许没有合约在身或合约已满的球员与各支球队进行签约或交易。
〖Four〗、NBA交易日通常在每年的7月初开始,而交易截止日则定在每个赛季开始后的第16个星期四,即每年的2月中旬。具体说明如下:交易日开始时间:NBA自由球员市场在每年的7月初正式开启,此时各支球队可以开始与没有合约在身或合约已满的球员进行谈判和签约。

NBA交易一年有几次
NBA球员交易一年有两次主要的交易窗口期,但实际上交易活动的可能性受到特定时间点的限制。首先,NBA的球员交易在球队赛季全部比赛结束后正式开始,这一窗口期一直持续到第二年的全明星赛结束后的大约三月中旬。这是NBA球员交易的主要时期,球队可以在此期间进行球员的买进和卖出,以调整阵容和增强实力。
NBA球员交易一年有两次主要的交易机会,但实际操作中存在限制:常规交易期:在球队的赛季全部比赛结束后,交易期开始,持续到第二年的全明星赛结束后三月中旬,即交易截止日。这是球队进行球员交易的主要时间段。选秀前静默期:交易截止日过后,直到6月选秀大会前一天,各队不得再度进行交易。
NBA球员交易一年有两次主要的交易机会。赛季后的交易期:在球队的赛季全部比赛结束后,交易期就开始啦!这个交易期会一直持续到第二年的全明星赛结束后,大概是三月中旬的样子。在这段时间里,球队们可以积极地进行球员交易,补强阵容。
NBA交易一年并没有固定的次数限制。不过呢,交易还是有一定的时间期限的,具体情况是这样的哦:交易期限:在球队的赛季全部比赛结束后,交易期就开始啦,然后会一直持续到第二年的全明星结束后三月中旬才截止呢。交易高峰:虽然交易次数不限,但一支球队交易最频繁、动作最大的时候,一般一年会有两次高峰。
NBA球员交易一年有两次主要的交易窗口。第一次交易窗口:在球队的赛季全部比赛结束后开始,持续到第二年的全明星赛结束后交易期截止。这个期间,球队可以进行球员的交易操作。
NBA球员交易一年有两次主要的交易时段。第一次交易时段:在球队的赛季全部比赛结束后开始,持续到第二年的全明星赛结束后三月中旬。这个时段是球队进行人员调整、补强的主要时期。交易截止日:交易截止日被定在每个赛季开始之后的第16个星期四。
好了,文章到此结束,希望可以帮助到大家。

还木有评论哦,快来抢沙发吧~